IG不敌T1网友整理各个超话舆论:blg今天过后世界清净最多一天
大精灵

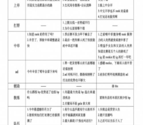
电竞体育10月15报道 在S15入围赛IG不敌T1后,豆瓣网友整理了各个战队超话的舆论环境以及IG超话的分锅环节;
blg:-魔幻的今天过后世界清净了-最多一天
tes:明天加油注意纪律性/记得用上wb状态/骂臭

电竞体育10月15报道 在S15入围赛IG不敌T1后,豆瓣网友整理了各个战队超话的舆论环境以及IG超话的分锅环节;
blg:-魔幻的今天过后世界清净了-最多一天
tes:明天加油注意纪律性/记得用上wb状态/骂臭